11月22. 23. 29. 30日在线培训
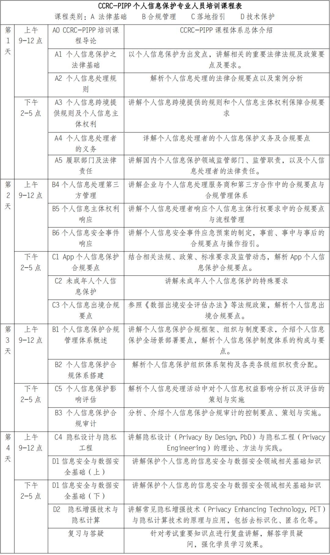
课程体系以国内个人信息保护领域的法律法规为基础,同时借鉴国际社会隐私数据保护领域的立法、前沿实践,涵盖:
1. 法律合规基础(类似IAPP CIPP)
2. 个保合规管理运营(类似IAPP CIPM)
3. 个保安全隐私保护技术(类似IAPP CIPT)
12月1日16:00~18:10线上考试
单选70题(70分)、多选10题(20分)、简答1题(10分)、综述2题(20分)。
满分120分,84分视为通过。获得由中国网络安全审查认证和市场监管大数据中心(CCRC)颁发的“个人信息保护专业人员认证”电子证书。期间如果证书样式发生官方变动,以最终获取样式为准。
证书不分等级。证书有效期为三年。到期前三个月,证书持有人需在中国网络安全审查技术与认证中心人员认证业务管理系统内在线办理续证,官网续证费用810元/三年,听课考试600元。
