免费咨询热线:13521730416

欢迎来访北京青蓝智慧科技,我们一直在网络安全与数据安全相关认证领域深耕多年,始终坚持以客户为中心,期待与您的交流和沟通!

ESG分析师是什么级别的?—青蓝智慧解读证书的职业定位与发展阶梯

当大家了解了ESG分析师的工作内容和证书权威性后,一个很自然的问题随之而来:“这个ESG分析师证书,它相当于什么级别?是初级、中级还是高级?对我的职业阶梯有什么帮助?”今天,我将为您清晰解读我们颁发的“ESG分析师(中级)联合认证”的职业定位、级别内涵以及它在您整个ESG职业发展路径中所处的阶段和所能发挥的作用。

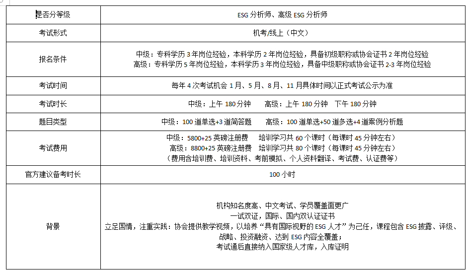
首先,直接回答级别问题:我们当前主要推出的认证全称为“ESG分析师(中级)联合认证”。这里的“中级”是一个关键定位,它并非指初级岗位,而是标志着持证人具备了系统性、可独立开展核心ESG工作的专业能力
1. 与职称体系的类比理解
我们可以将其类比于专业技术职称体系:

  • 初级(员/助理级):通常对应刚入门、在指导下处理ESG数据收集、资料整理等基础性工作的岗位。

  • 中级(工程师/分析师级):这正是我们证书所对应的级别。它意味着持证人能够独立负责或主导一个模块的ESG工作,例如:独立完成ESG报告中“环境”或“社会”章节的撰写、独立进行一家公司的ESG基本面分析、独立对接评级机构并完成问卷回复、为业务部门提供ESG风险改善建议等。这是企业ESG工作的核心骨干角色。
  • image.png

  • 高级(高级工程师/经理/总监级):通常对应ESG战略的制定者、跨部门项目的领导者、对外披露报告的最终负责人,需要丰富的实战经验和管理能力。

因此,获得我们的“ESG分析师(中级)”认证,意味着您已经跨越了入门阶段,具备了胜任企业或机构中ESG核心执行与分析师岗位的专业资质。
2. 国际证书体系的对应定位
从国际通行的职业资格证书体系来看,我们的“中级”定位,类似于许多国际证书的“专业级”或“持证级”水平。它证明持证人不仅理解了ESG的基本概念,更掌握了将其应用于实际工作场景(特别是中国市场场景)的方法论、工具和标准,能够产出专业的工作成果。
image.png
3. 在ESG职业发展阶梯中的关键作用
一张证书的“级别”,最终要放在职业发展的动态阶梯中来看。对于不同背景的人,它的价值定位略有不同:

  • 对于 ESG 新手或转行者:它是您进入这个高门槛领域的“敲门砖”和“能力证明”。它能帮助您从零基础快速达到市场认可的“中级”专业水平,从而获得面试机会,切入ESG报告、评级、投资分析等岗位。

  • 对于已有相关经验的从业者(如金融、财务、审计、合规、HR):它是您能力系统化升级和职业转型的“加速器”与“转正凭证”。它能将您零散的经验整合进ESG的专业框架,并通过权威认证加以确认,助您从原有岗位顺利转型或晋升至专职的ESG岗位。

  • 对于企业管理者或决策者:它是您构建团队能力、开展ESG工作的“施工蓝图”和“专业语言”。帮助您系统理解ESG管理的全貌,更有效地领导或推动企业的可持续发展工作。

4. 与报考条件和职业前景的衔接
我们设定的报考条件(如大专以上学历及一定工作经验)与“中级”定位是相匹配的,旨在招收有一定基础、目标明确的学员。获得此认证后,您的职业通道将被打通,可以朝向ESG高级经理、ESG战略总监、可持续投资经理、ESG咨询顾问等更高级别的职位发展。
总结:
我们的“ESG分析师(中级)联合认证”,是一张面向实践、定位清晰的职业能力证书。它不只是一个起点的“入场券”,更是助您直接抵达职业赛道“核心竞争区”的“资格证”。它代表了行业对您具备独立开展实质性ESG工作能力的中级专业认可。
如果您正在评估自己的职业阶段,并思考这张中级ESG证书能为您带来怎样的具体提升,或者想了解更高级别的专业发展路径,我随时欢迎与您进行一对一深度沟通。
我是招生顾问马老师,电话 13391509126,让我为您量身分析,规划您的ESG专业晋级之路。


相关文章

关注微信