2026年上半年的软考批次安排官方通告发布了!我第一时间为大家研读,发现了几个非常关键的变化和细节,直接关系到每个人的备考节奏和考场发挥,不容错过。
01 核心变化:分批次考试,别跑错时间!
这是本次安排最需要关注的一点。官方明确,由于部分资格报考人数太多,为确保大家都有机位,将分批次实施。
特别是信息系统项目管理师、信息系统监理师、系统集成项目管理工程师这三个资格,将在5月23日、24日、25日分批进行。
这意味着,你报名成功后,必须仔细查看准考证,确认自己属于“第一批”、“第二批”还是“第三批”,并按照上面的具体日期和时间参加考试。往年那种只记一个考试日期的做法行不通了!
马老师提醒:批次分散,备考周期更长,但也容易记混。我们的培训班学员不用担心,教务老师会为大家做好考试提醒和日程管理,确保你不会在这个环节上出错。

02 考试形式:全面机考,连考策略很重要
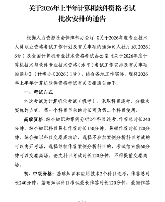
2026年上半年依然是全面计算机化考试(机考)。有两个核心规则必须吃透:
首先是“科目连考”,即两个科目一场考完,中间不休息。对高级资格(如高项、架构师)来说,是“综合知识”和“案例分析”连考,总共240分钟。
高级论文则是单独的120分钟。对初、中级资格(如系统集成、软件设计师)来说,是“基础知识”和“应用技术”连考,同样共240分钟。
其次是“时间通用”原则,第一个科目节省的时间,可以留给第二个科目用。比如高级考试,综合知识科目你如果提前做完,剩下的时间会自动加到案例分析科目里,这对需要大量文字分析的案例题是巨大优势。
马老师提醒:机考操作和考试策略本身,就是一门技术。习惯了纸笔答题,突然面对屏幕长时间阅读、打字,很多人会不适应。我们不仅在课程中讲解知识,更会提供全真模拟机考系统,让你提前熟悉界面、练习时间分配,真正把规则优势转化为分数优势。

03 重要时间表:一张图看清你的战斗日
这里给大家梳理出最重要的考试时间节点:
5月23日(周六)
上午 8:30-12:30:首批高级(高项、系分、架构师)的“综合知识+案例”;首批中级(软件设计师、软件评测师等)的“基础+应用”。
下午 14:30-16:30:首批高级资格的“论文”科目。
下午 14:30-18:30:网络工程师、嵌入式系统设计师、系统集成项目管理工程师等中级资格的“基础+应用”。
5月24日(周日)
上午 8:30-12:30:第二批“信息系统项目管理师”的“综合知识+案例”;第二批“信息系统监理师”的“基础+应用”。
下午 14:30-16:30:第二批“信息系统项目管理师”的“论文”。
下午 14:30-18:30:第二批“系统集成项目管理工程师”的“基础+应用”。
5月25日(周一)
上午 8:30-12:30:第三批“系统集成项目管理工程师”的“基础+应用”。
马老师提醒:日程紧凑,尤其是报考高级的考生,23号下午紧接着就是论文,对脑力和体力都是考验。科学规划最后的冲刺复习,保持状态连贯性至关重要。

04 其他关键信息,件件都重要
官方还公布了几个关键服务节点:
模拟练习平台:考前工信部教考中心会开放,供大家熟悉考试系统和输入法(主要是微软拼音、搜狗、五笔等)。
成绩查询:考后45天左右,通过中国计算机技术职业资格网查询。
这意味着,从今天起,你的备考正式进入冲刺和适应性训练阶段。不要再仅仅埋头看书刷题,必须将“上机实操”和“时间模拟” 提上日程。

05 科学备考,是通关的最短路径
面对分批次、全机考、科目连考这些新特点,沿用旧方法、闭门造车,无疑会事倍功半。
信息差和时间差,是当下备考的最大敌人。作为拥有多年辅导经验的软考培训机构,我们深谙考试规律和评分要点。
我们的课程不仅为你系统梳理核心知识体系,攻克案例、计算、论文等难点,更会提供:
全真模拟考试系统,提前感受考场氛围和时间压力;
专业师资在线答疑,随时解决你的个性化难题;
清晰的备考规划与批次提醒,让你心无旁骛,只管学习。
2026年上半年的软考战役已经打响,批次安排就是冲锋号。聪明地备考,远比努力地“苦熬”更重要。
选择正确的引路人,能让你的通关之路,走得更稳、更轻松。 关于备考的任何疑问,或者想了解如何高效利用最后这段时间,都可以随时联系我。
希望大家都能明确目标,高效备战,在5月的考场上,一举通关!
软考培训咨询:13391509126
